近日,枣庄市“榴枣功成 众创共赢”创业大赛圆满落幕,我校师生与行业精英在多个赛道同台竞争、表现亮眼,斩获一等奖、二等奖各一项,三等奖两项,实现学生参赛项目与教师专业能力建设双丰收。
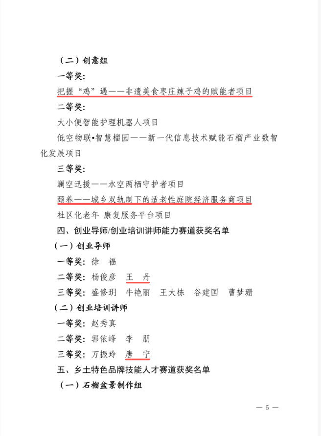
大赛中,学生项目紧扣市场需求、彰显创新活力。新能源与汽车工程系的《把握“鸡”遇——非遗美食枣庄辣子鸡的赋能者项目》,凭借对本土非遗美食的创新赋能路径,荣获大学生创新创业项目赛道(创意组)一等奖。农学系《颐养——城乡双轨制下的适老性庭院经济服务商项目》,聚焦适老产业与乡村振兴融合发展,荣获三等奖。

教师赛场同样捷报频传,尽显专业素养。创新创业培训学院教师王丹在创业导师赛道斩获二等奖,新能源与汽车工程系教师唐宁在创业培训讲师赛道中获得三等奖,充分展现出我校“双创”教师队伍过硬的专业能力与育人水平。

此次大赛斩获佳绩,是我校深化创新创业教育改革、推动 “双创”教育融入人才培养全过程的生动缩影,标志着我校创新创业教育工作迈上新台阶。近年来,学校聚焦高素质技术技能型人才培养目标,通过完善“双创”课程体系、搭建实践孵化平台、强化师资专项培训、厚植校园“双创”文化等系列举措,持续激发师生创新潜能与创业热情。同时,积极整合校内外优质资源,深化与地方政府、行业企业的协同合作,构建起“校政企联动、产学研融合”的创新创业生态体系。
下一步,我校将持续深化“以赛促教、以赛促学、以赛促创”的育人机制,不断完善创新创业服务体系,着力培养更多富有创新精神、具备实践能力的高素质人才,为服务区域经济社会高质量发展贡献“枣职力量”。(通讯员 王丹)